Summary
The TiPSOO project (Tipping Points in the Southern Ocean Overturning) is a research initiative funded by the European Space Agency (ESA) as part of the CLIMATE-SPACE Tipping Elements Activity (ref ITT: ESA EOP/003.1-12183). The project investigates the tipping points in the Southern Ocean Overturning Circulation (SOOC) and their potential impacts on global climate. The SOOC plays a critical role in regulating oceanic heat and carbon uptake, impacting sea level rise, atmospheric CO2, and global ocean circulation. TiPSOO integrates Earth Observation (EO) data, climate models, and in situ measurements to detect early warning signals of climate tipping points and assess the risks associated with abrupt ocean circulation changes.
Background
The Tipping Point Southern Ocean Overturning (TIPSOO) is a proposed solution in response to the ITT "CLIMATE-SPACE: Tipping Elements Activity" under the ESA CLIMATE-SPACE programme (ref. 1-12183). TIPSOO aims to enhance the understanding of tipping points and abrupt changes in the Earth system, specifically addressing Stream 1, which focuses on regional, exploratory process-based tipping element studies. The project will concentrate on the lower cell of the Southern Ocean's overturning circulation and Antarctic Bottom Water (ABW) formation. Reducing or suppressing the Southern Ocean Overturning Circulation would result in enhanced global warming and ocean ecosystem loss, with widespread consequences.
The Southern Ocean circulation regulates oceanic heat and carbon uptake on decadal to millennial timescales. It consists of two main overturning cells: the upper and lower cells. In the upper branch, mode and intermediate waters form and are subducted into intermediate depths (500m to 2000m), sequestering anthropogenic heat and carbon (>70% and >40% of the total present-day oceanic uptake, respectively) and regulating atmospheric CO2 on decadal to multidecadal timescales. Antarctic Bottom Water is formed in the lower branch, replenishing the global abyss (below about 2000m depth) and allowing oceanic carbon storage for centuries, thus regulating Earth’s climate on long timescales.
Historically, changes in both cells have been primarily investigated with in situ observations because satellites cannot directly observe ocean properties beneath sea ice and deep in the ocean, and models could not well capture Antarctic sea ice changes and bottom/intermediate water formation. However, given the sparsity of in situ data in the remote and harsh Southern Ocean, capturing changes in the Southern Ocean Overturning Circulation and its potential tipping points has been challenging and conclusive results still need to be provided. TIPSOO will use new Earth Observations and modelling approaches to fill this gap.
Aims and objectives
Leveraging advanced satellite data from the ESA CCI portfolio, including Temperature, Salinity, and Sea Ice, as well as altimetry and GRACE, TIPSOO will detect changes in sea surface height and mass, providing critical insights into ocean density variations. By combining these data with idealised modelling experiments, the project seeks to simulate scenarios of ABW formation under varying conditions, identifying early warning signals and potential collapse fingerprints.
Key objectives include:
- Investigating the influence of sea ice dynamics and freshwater input on ABW formation and global ocean circulation.
- Using satellite data, feasibility and sensitivity analyses will be conducted to assess the detectability of changes in ABW formation.
- Producing two key publications: one on the feasibility of using satellite data and models to detect changes in ABW formation, and another on observed changes in ABW formation over the last two decades.
This project will involve close collaboration between Albavalor, the University of Southampton, UCLouvain, and other partners, ensuring a multidisciplinary approach. The findings will contribute to the scientific understanding of Southern Ocean tipping points, providing valuable data for policymakers and the broader scientific community. The proposed activities (see section Task description) are aligned with the objectives of the ESA Climate Change Initiative (CLIMATE-SPACE) programme, aiming to fully exploit ESA's Earth observation capabilities to address critical climate research questions.
TIPSOO will conduct analyses to observe changes and detect potential tipping points in the Southern Ocean that cannot be captured by in-situ measurements alone. This work will enhance the confidence level of the tipping point studies reported in the IPCC reports.
Project Plan
TiPSOO follows a structured approach with five main work packages:
- Project Definition and Science Requirements Analysis – Identifying knowledge gaps and establishing a science framework.
- Development of Scientific Methods – Creating novel methodologies using EO data to study tipping points.
- Tipping Elements Scientific Analyses – Performing in-depth scientific analyses to investigate the SOOC.
- Uncertainty Characterisation and Results Verification – Evaluating the reliability of data and model outputs.
- Management, Outreach, and Communication – Ensuring effective project coordination and dissemination of results.
The project will produce at least two peer-reviewed publications and collaborate with international climate research initiatives, including ESA’s CCI and the World Climate Research Programme.
Additionally, TiPSOO will maintain an open-access data repository, ensuring that all results and datasets are available for public use, thereby fostering transparency and collaboration in climate research.
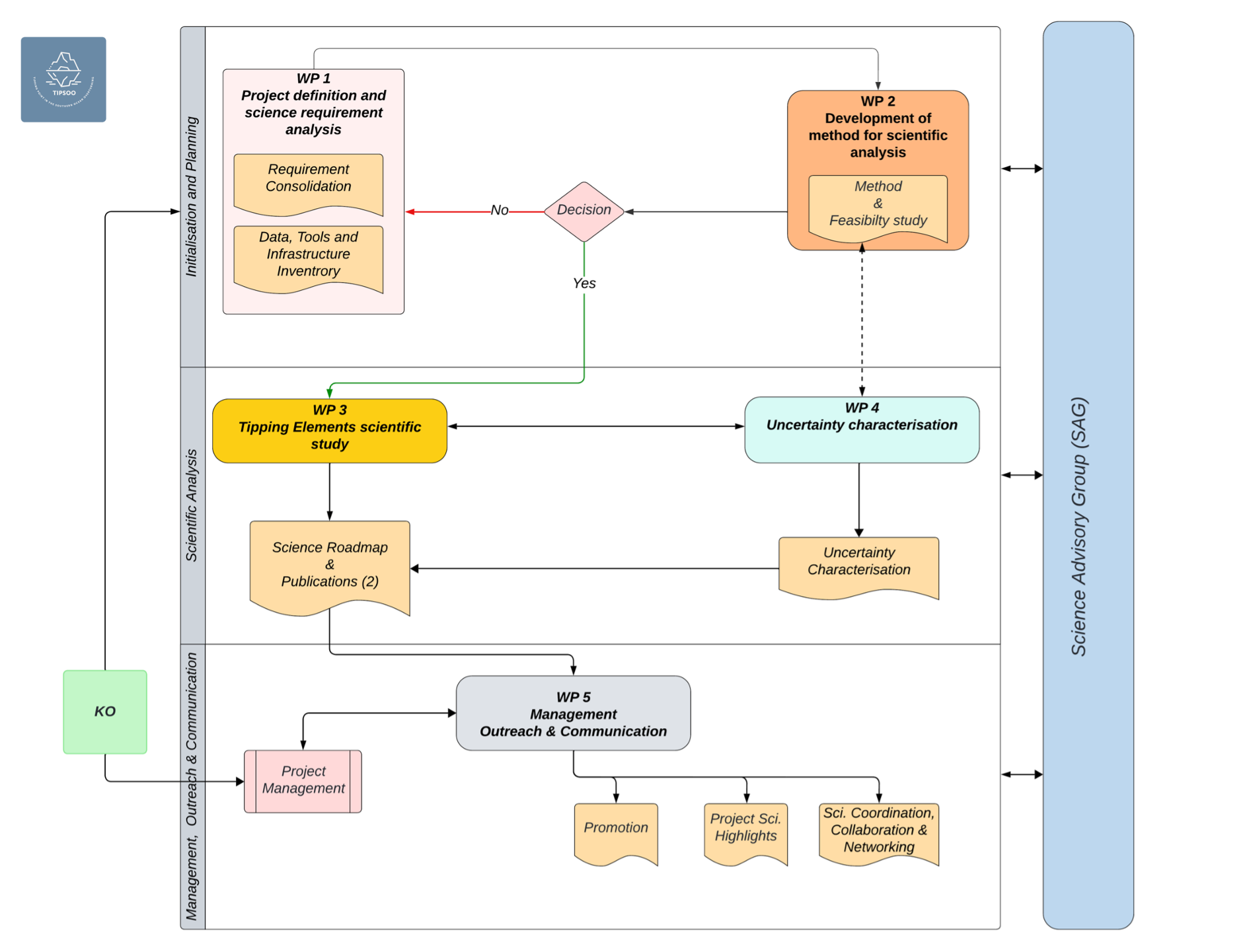
The TIPSOO project workflow depicted in the flow diagram above. outlines a structured approach to managing the project's lifecycle, encompassing initiation, planning, scientific analysis, management, outreach, and communication phases.
The workflow begins with the Initiation and Planning phase, where project requirements are consolidated, and a detailed inventory of necessary data, tools, and infrastructure is created. This phase involves defining the scientific requirements and establishing a robust project management plan.
The scientific analysis phase follows, starting with the development and feasibility testing of scientific methodologies (WP 2). If the feasibility study is successful, the project progresses to the main scientific study (WP 3), which focuses on identifying tipping elements in the Southern Ocean Overturning Circulation. This phase includes rigorous uncertainty characterisation (WP 4) to ensure the reliability of the results.
The final phase, Management, Outreach, and Communication (WP 5), involves promoting project findings through strategic science communication, stakeholder engagement, and close coordination with international projects and organisations.
A Science Advisory Group (SAG) provides oversight throughout the project, and the Project Management Office ensures adherence to timelines and deliverables. This culminates in disseminating results through various channels, including peer-reviewed publications, a dynamic project website, and targeted outreach activities.
TiPSOO will analyse and use high-resolution satellite-derived datasets on sea surface salinity, temperature, sea ice, and ocean mass balance. Data sources include:
- ESA CCI datasets (Sea Surface Temperature, Salinity, Sea Level, and Ice Sheets)
- GRACE/GRACE-FO for ocean mass variability
- Sentinel-3 and CryoSat-2 altimetry for ocean circulation analysis
- Model simulations to complement EO observations
All project data used in TiPSOO will be obtained from existing ESA and international climate data repositories.
The TiPSOO project consortium comprises leading institutions in climate research:
- Albavalor (Project Lead) – Project management and coordination
- University of Southampton (UoS) – Earth Observation and ocean dynamics
- Université Catholique de Louvain (UCLouvain) – Climate modelling and tipping point analyses
2025
- Cocks, J., Silvano, A., Naveira Garabato, A.C., Dragomir, O., Schifano, N., Hogg, A.E., and Marzocchi, A. (2025). Satellite-derived steric height in the Southern Ocean: trends, variability, and climate drivers. Ocean Science, 21(4), 1609–1625. https://doi.org/10.5194/os-21-1609-2025
- Auger, M., Spence, P., Morrison, A.K., Naveira Garabato, A.C., and Silvano, A. (2025). The variability of Antarctic dense water overflows can be observed from space. Communications Earth & Environment, 6(1), 286. https://doi.org/10.1038/s43247-025-02210-7
- Science Leader: Alberto Naveira Garabato
- Project Manager: Dr Rafael Catany
- ESA Technical Officer: Dr Sophie Hebden
Latest news & events
Earth Observation advances on show at COP30
ESA showcases cutting-edge Earth observation at COP30, driving climate action with space-based insights
En savoir plus
Earth Observation identified as a Key Tool for Tipping Point Preparedness
Space data is considered critical to early-warning and preparing for Tipping point impacts
En savoir plus